Più uscite e più RTX sul nostro GSV3000. Risolviamo in modo pulito il problema della singola uscita
Pensieri e Parole sulla più economica e immancabile "antenna" onnipresente in ogni stazione OM.
Considerazioni tecniche sulle antenne più comuni in uso presso i radioamatori di tutto il mondo. Tecnica, considerazioni e idee a cura di I0SEBO
Splendida realizzazione a cura di IS0UNO di un transverter per i 1296 Mhz. Stadio per stadio, sino al progetto finito e collaudato.
Un metodo su come ritoccare la frequenza di risonanza dei quarzi per adattarli alla costruzione dei filtri.
Da una richiesta dell' amico IS0YPW scaturisce questa idea che si è concretizzata nel seguente progetto.
2005 - IQ0SS - ARI Sassari | WEB Designer IS0VRI *** http://www.is0vri.it
Certamente in tanti avranno adocchiato e fatto un pensierino su questo magnifico e versatile alimentatore, lineare, prodotto dalla Diamond Antenna Jp. Chi lo sceglie, lo fa per via della sua affidabilità e per via del fatto che, complice la regolazione ditipo serie, esso risulta completamente silenzioso per quanto concerne le emissioni EMI. Il tutto a discapito dell' ingombro e del peso. Una pecca senza dubbio è quella dell' unica connessione esterna, per la 13,8V, posta sul frontale e in una posizione alquanto scomoda la quale obbliga il possessore ad orripilanti e creativi paralleli tra i vari cavi che alimentano gli immancabili ed innumerevoli apparati con il quale amiamo coccolarci alla sera a suon di QSO. Ecco una soluzione elegante e definitiva al problema.....
L’ alimentatore oggetto di tale modifica, è un alimentatore di tipo lineare capace di erogare 30 Ampere entro un intervallo di tensione compreso tra 2 e 15 Volt. Trattasi di un alimentatore molto robusto e sicuramente affidabile. Nel mio shack ha il compito di alimentare i miei RTX. Quasi certamente, ai possessori di tale alimentatore non sarà sfuggito il “difetto”, se così lo possiamo chiamare, che caratterizza parecchi alimentatori da stazione, ma in particolar modo il GSV-3000: ovvero quello di possedere UNA sola uscita di potenza! Si sa, le radio sovente sono diverse, l’ alimentatore però è uno!!! E così ci si prodiga con espedienti più o meno indovinati alla distribuzione della 13.8V verso gli apparati che ne usufruiscono. Quella che io propongo è la soluzione da me adottata in modo da ottenere un lavoro sicuro, rapido per quanto riguarda la connessione degli apparati ma soprattutto ESTETICAMENTE non invasivo.

come potete vedere nell’ immagine quì sopra, le uniche due connessioni DI POTENZA, ovvero capaci di erogare la piena totalità dell’ energia prodotta dall’ alimentatore sono i due bocchettoni posti sul frontale. La semplice modifica che mi appresto a descrivere interessa invece la parte posteriore dell’ alimentatore.

Mettendo a nudo l’ alimentatore si nota presto che, gli spazi per eventuali modifiche non sono tanto generosi, ma è facilmente individuabile dietro al trasformatore di alimentazione, sopra il fusibile, uno spazio in grado di permetterci di operare. Ecco come si presenta una volta aperto:

Io ho preparato due striscette di alluminio, spessore 1.5mm e larghezza 1cm. Tali piastrine, una volta forate, saranno i nostri conduttori di potenza che collegheranno tutti i nostri bocchettoni. Il numero dei bocchettoni sarà a vostra scelta, io ho optato per 5 prese in totale! Scegliete il punto del retro che più vi aggrada e praticate i fori sul contenitore con l’ ausilio di un trapano a colonna. Non mi dilungo a mostrare le varie fasi di foratura, presenterò le foto con i bocchettoni già montati e opportunamente bullonati.
Per portare l’ alimentazione ad essi io mi son servito di N°4 spezzoni di cavo da 4mm (2 per la GND e 2 Per la VCC 13.8V ) con isolamento al silicone. Lo stesso tipo di cavo adoperato dagli appassionati di hi-fi car per portare l’ alimentazione ai vari amplificatori e diffusori. La scelta è ricaduta su di essi perché sono estremamente morbidi e quindi facili da lavorare e piegare. Comunque qualsiasi altro tipo di cavo è adatto a tale scopo!!!!
Procedete con il crimpare i cavi mediante opportuni capicorda ad occhiello.
Prestate attenzione alla buona qualità della crimpatura eseguita. Cattive connessioni possono esser luogo, in presenza di elevate correnti, di surriscaldamenti o falsi contatti!
Procediamo quindi con la connessione dei due cavi che collegano i bocchettoni della +13.8V. Sul corpo del dissipatore troverete un circuito stampato sopra di cui dovremmo saldare i nostri due conduttori. La foto che segue dissiperà ogni dubbio:
Viste le sezioni in atto, consiglio di adoperare un saldatore di adeguata potenza, almeno un 60w, e un buon stagno con disossidante onde evitare di fare saldature fredde! Terminata l’ operazione di saldatura fascettate adeguatamente i cavi. Medesima operazione di crimpatura andrà effettuata per quanto riguarda i due cavi della GND. Bullonate i capicorda ad occhiello alla piastrina d’ alluminio della massa, e crimpate con capicorda a spillo i due capi opposti dei due cavi.
In foto il capicorda prima della crimpatura. Individuate ora sul circuito stampato che ospita i condensatori di livellamento ( è posto sotto il circuito di regolazione ) tali piazzole: ( vedi cerchietto con freccia [ fig. A ]). Nello stampato sono presenti due fori liberi in coincidenza di due piazzole di massa. Allargatene conuna punta da trapano, senza eccedere, il diametro del foro in modo che in essi possano ospitare gli spilli di massa precedentemente crimpati [ Fig. B ]. Ora saldate i due capicorda al circuito stampato. Mi raccomando, non lesinate sullo stagno, abbondante e ben saldato! Deve pur sempre permettere un ottimale passaggio di parecchi ampere!!!!! [ Fig. C ]
A questo punto le connessioni di potenza sono state effettuate.
Prossimo passo è quello di collegare ai nostri bocchettoni il circuito di retroazione. Esso ha il compito di far vedere al circuito di regolazione che pilota i 4 Transistors finali di potenza, come si stà comportando la tensione in uscita in funzione della corrente erogata. Grazie ad esso,fluttuazioni della tensione d' uscita, Ripple ed eventuali cadute di tensione dovute ai cavi interni di connessione possono esser corrette e compensare in modo da tenere il valore di tensione stabile sui 13.8V. Sul piccolo circuito posto sui bocchettoni frontali, troviamo due fili ( rosso – nero , sezione 1mmq ) essi sono i fili che portano il segnale di retroazione al circuito di regolazione.
Dissaldateli e liberateli dalle fascette. Attorcigliateli tra loro in modo da formare una linea twistata, ciò li renderà più immuni ai disturbi, bloccateli quindi con della guaina termo restringente. Inserite il cavo ora inguainato dentro due nuclei toroidali in modo da prevenire eventuali rientri di RF ( E’ una protezione aggiuntiva ) e bloccate i cavetti mediante fascetta.
Non resta ora che collegare i due conduttori rosso e nero alle due barrette di alluminio! ( PRESTATE MOLTA ATTENZIONE ALLA POLARITA’ ) Per tale collegamento ho adoperato le stesse parpelle di metallo fornite assieme i bocchettoni per ospitare le connessioni. Saldate ora sopra al punto in cui collegherete i due fili della retroazione dei condensatori: un elettrolitico ( 35V 10uF ) un ceramico ( 100nF 50V ) e se volete un piccolo condensatore da pochi pF sempre ceramico. Essi servono a fugare verso massa eventuali rientri di RF.
Bene, ora non rimane che fare gli ultimi controlli onde scongiurare errori o sviste, richiudere l’ alimentatore e……. BUON DIVERTIMENTO ON THE AIR.
Il DIPOLO, Compagno inseparabile di molti OM. Praticamente qualunque OM durante la sua vita da modulatore, ha avuto a che fare con questa "semplicissima", amata e versatile "antenna" la quale si presta meglio di qualunque altro sistema ad essere adoperato e posizionato nelle più disparate condizioni d' uso. Bastano due conduttori elettrici opportunamente dimensionati e dopo le verifiche del caso, si è presto ON AIR con risultati spesso inaspettati e piacevolmente allietanti....
Cos'è un dipolo?
Come si calcola un dipolo: la maggior parte dei testi riporta la seguente formula 142,5/Frequenza in MHz= lunghezza totale in metri. Da cosa proviene il numero 142,5? si parte dalla velocità delle onde radio, pari circa alla velocità della luce 300.000 Km/s, da cui si detrae una percentuale media ipotetica del 5% dovuta al rallentamento dovuto al transito nel conduttore (filo in rame o altro) che compone il dipolo, per cui 300.000-5% = 285.000 Km/s. La frequenza é considerata in Hz, quindi (prendiamo la banda dei 20 m.) 14.250 Hz, per semplificare si divide tutto per mille. Abbiamo così 285/14,25=20,00 m. questa è la lunghezza. Il dipolo di base è di 1/2 d'onda quindi (285/2 = 142,5. Siamo ora pronti a calcolare il dipolo: 142,5/14,25=10 m. totali .
Sarà composto di due "bracci" da 1/4 d'onda (5m.) -----------------o----------------- , la R (resistenza di radiazione) teorica sarà di 72 Ohm.
Naturalmente il calcolo è solo teorico perché non tiene conto di tante variabili che principalmente sono: altezza dal suolo e sua composizione, diametro del conduttore (trascurandone per ora la sua composizione).
Un approfondimento dei seguenti argomenti é necessario:
Onda stazionaria
R.O.S. (o V.S.W.R.) = Rapporto Onde Stazionarie
R = Resistenza di Radiazione
jX = Reattanza
D.R. = Diagramma di Radiazione
F.R. = Frequenza di Risonanza
dBi = decibel isotropico (ant. isotropica: non è possibile realizzarla fisicamente, si tratta solo di un modello matematico, dato che ha le dimensioni di un punto ed emette in modo identico in tutte le direzioni. Serve come riferimento per la misura del guadagno delle antenne.)
dBd = decibel dipolo (dBd = 2.14 dBi guadagno del dipolo sull'antenna isotropica)
Ora prendiamo la nostra antenna, lunga 10 m. teoricamente risuonante a 14,250 MHz fatta con un filo di rame finissimo da 0,2 mm di diametro, e sempre per ipotesi la mettiamo in uno "spazio libero" .... nel vuoto astrale. La testiamo ed avremo un ros a 75 ohm pari a 1:1,93 (R=83,91 jX=-52,18), controlliamo la risonanza e vedremo che non è a 14,250 ma a 14,655 MHz. A questa frequenza avrà un ros 1:1,2 (a 75 ohm con R=90,00 e jX=0,61), una larghezza di banda entro 1:1,5 di circa 470 KHz.
Proviamo ora ad aumentare la sezione del conduttore di 10 volte portandolo a 2 mm, la frequenza di risonanza è ora di 14,550 MHz ros di 1:1,02 la larghezza di banda a 1:1,5 circa 620KHz. Aumentiamo ancora la sezione del conduttore portandola a 20 mm. (che si usi conduttore pieno o tubo non cambia interessa la "pelle" del conduttore), ora la risonanza sarà a 14,345 Mhz con un ros di 1:1,04 larghezza di banda 885 KHz. Aumentiamo ancora la sezione a 40 mm....... eccoci arrivati! Risonanza 14,250 (come da calcolo teorico) ros 1:1,04 (R=72,02 jX=-0,16) larghezza di banda 1015 KHz.
Da questa piccola prova ci accorgiamo che il "142,5" utilizzato come calcolo funziona solo se il diametro del conduttore è circa 1/500 della lunghezza d'onda in metri:
- che a diametri inferiori la frequenza di risonanza è più alta rispetto all'ipotesi,
- che la larghezza di banda aumenta in proporzione alla sezione del conduttore.
Proviamoci di nuovo con un conduttore in rame da 4 mm. di diametro (non mmq.), il 142,5 non era adatto che parametro usare? utilizzando i dati di cui sopra, dovremo allungare il conduttore del 2% circa rispetto al calcolo di base, per cui 10,00+2%(di10,00) = 10,20 metri. Anzi esattamente 10,18 m. dove la risonanza sarà esattamente 14,250 MHz, ros 1:1,03 (a 75 ohm) ed una larghezza di banda di 660 KHz. Ora ricalcoliamo l'antenna per risuonare a 14,175 (centro gamma esatto dei 20 metri) partiamo da 142,5+1,8% (conseguente al diametro del conduttore) = 145/14,175= 10,23. Con tale misura si avrà 1,03 di ros 75 ohm) ed una larghezza di banda di 660 KHz entro 1:1,5 di ros.
Bene, bene, bene, siamo capaci di calcolare un dipolo ma ora torniamo sulla terra ed a tutti i problemi relativi all'installazione delle antenne, e dopo aver collegato una cavo coassiale da 75 ohm e relativo generatore di R.F. poniamo la nostra antenna da 10.18 m., così ben calcolata, a 20 m. (circa 1 lunghezza d'onda) dal suolo e testiamola. Accidenti risuona più in alto a 14,270 MHz. Ora la portiamo ancora più in basso a 10 m. risuona ancora più in alto a 14,375. Ora a 5 m., dovrebbe ancora salire ed invece no, passa di colpo a 13,850 MHz.
Sotto i 5 m. (1/4 d'onda) succede che la R. cala drasticamente fino a raggiungere i 25 ohm a 2,5 metri da terra.
Da quì la necessità di tarare un dipolo nella posizione in cui sarà definitivamente installato.
Ma allora come si deve procedere? Per prima cosa bisogna considerare l'esatta posizione dove sarà installato il dipolo, la sua frequenza di risonanza, la larghezza di banda richiesta, la composizione del terreno ma sopratutto cosa desideriamo fare con questa antenna ovvero se ci accontentiamo di collegamenti a breve/media distanza o a medio/lunga o se possibile entrambe le opportunità.
Primo scenario: Frequenza operativa 80 metri, larghezza di banda la massima possibile col minimo ros , terreno vegetale con umidità media, altezza da terra 12 metri. 145/3,650= 39,72 m./2= 19,86 per "braccio", a causa di arrotondamenti e del calcolo che prevede l'installazionme in uno spazio "libero", la frequenza di risonanza sarà di 3,600 con un diametro del conduttore di 4 mm. Accorciamo un pò fino ad ottenere la risonanza a 3,650 per totali 39,12 m..
Ci troveremo con un R più bassa di 72 ohm teorici (la R diminuisce con l'avvicinarsi al suolo), circa 41 ohm buoni per alimentare il dipolo con cavo da 50ohm, avremo un ros di 1:1,2 a 3,650 MHz ma con ros alto 1:4 agli estremi della banda, un diagramma di radiazione con il massimo verso lo zenith(90°) +7.65 dBi (2,15dBi sull'isotropico +5,5 dBi per il Ground Gain), ancora decente a 40° con +5 dBi. Ottima per la chiaccherata con stazioni a breve distanza, buona per collegamenti a media distanza (area europea), pessima per le lunghe distanze. Inoltre la larghezza di banda utile a max 1:2 di ros è di soli 120 KHz. Niente cw, niente zona DX se non con accordatore e relative perdite.
A 20 m. da terra le cose migliorano di poco, l'impedenza ritorna a valori vicini a 72 ohm e la larghezza di banda a ros 1:2 diventa 240 KHz, l'angolo di radiazione rimane massimo a 90° ma tende a schiacciarsi. ma l'incremento d'altezza non ripaga dei risultati.
Per avere delle buone performance sulla lunga distanza l'antenna dovrebbe essere ad almeno 1/2 onda dal suolo, circa 40 metri, dove l'antenna ha un guadagno di 7,5 dBi a 30° d'elevazione, ancora 5 dBi a 15° ma verso l'alto una forte attenuazione (gain -0,5 dBi a 60°) un ottima antenna per i DX, da tararsi per il minimo ros a 3,750/3,790, pessima per la chiaccherata serale. N.B. Bidirezionale con dei bei vuoti sui fianchi di -10 dBi.
Non avendosi la possibilità di porre un dipolo orizzontale a tale altezza e volendo fare ugualmente dei collegamenti a lunga distanza, anche in condizioni di propagazione non eccellente, bisognerà orientarsi su un differente tipo d'antenna.
Secondo scenario: Frequenza operativa 10 metri, larghezza di banda la massima possibile col minimo ros , terreno vegetale con umidità media, altezza da terra 10 metri. 145/28,500= 5,08m./2= 2,54 m. per "braccio" (calcolo sempre nel'ormai famoso "spazio libero". Avremo una frequenza di risonanza di 28,650, ros 1:1,03 (a 75 ohm) pari a 1:1,53 (a 50 ohm). Ritocchiamo l'antenna allungandola un pò fino alla risonanza a 28,500MHz avremo un ros 1:1,04 (a 75 ohm) una larghezza di banda molto ampia, oltre 1500KHz entro ros 1:1,5. Alimentata con cavo da 50 ohm avrà un ros di 1:1,54 ancora assolutamente accettabili ed una banda utile a 1:2 di ros di oltre 1400KHz da 27,800 a 29,250MHz. La massima radiazione avrà un elevazione di 15° ed un guadagno nella bidirezione favorevole di 7,36dBi (2,15dBi sull'isotropico +5,21 dBi per il Ground Gain), l'attenuazione sui fianchi (nella direzione in cui il dipolo è legato) sara elevata circa 18dB. Vedi diagramma di radiazione a forma di cappello con un interessante secondo lobo a media elevazione utile per collegamenti in caso di "E sporadico" in ambito europeo.
Come si tara un dipolo: individuando il punto di minimo ros, se questo è più in alto (di frequenza) rispetto a quello voluto l'antenna è corta e va allungata, poco alla volta e di misura uguale ai due estremi, fino a raggiungere il miglior risultato. Viceversa se risuona più in basso va accorciata.Va tenuto presente che per variare la frequenza di risonanza di 100 KHz è necessario variare la misura (per ogni braccio) circa di:
10 m. 1,0cm. 40m. 14,00cm
15 m. 1,5cm. 80m. 43,00cm.
20 m. 4,0cm. 160m 220,00cm.
Dalla tabella si evince che la larghezza di banda, entro un ros contenuto, diminuisce con l'aumentare della lunghezza d'onda, diventando sempre meno influente il diametro del conduttore.
Se siete arrivati fino a quì vuol dire che siete motivati. E' stato pesante? Reggete ancora un po?
Vediamo ora l'influenza dell'altezza dal suolo sul diagramma di radiazione di un dipolo.
Generalmente si può dire che un dipolo più è installato in alto più ha un angolo di radiazione basso, sul piano verticale, quindi è più adatto a coprire maggiori distanze. Ciò risulta abbastanza facile per frequenze alte ma molto meno per le basse.
Ecco come irradia un dipolo polarizzato orizzontale, secondo la frequenza ad una data altezza dal suolo (escludendo la composizione del terreno):
- Dipolo 50 MHz a 2/5/10/20 metri dal suolo.
- Dipolo 28 MHz a 2/5/10/20 metri dal suolo.
- Dipolo 14 MHz a 2/5/10/20 metri dal suolo.
Per ora chiudiamo quì, ma il discorso sarebbe ancora lungo. Spero di non avervi annoiato troppo, grazie per l'attenzione.
73 de Antonio IS0EBO
Ground Plane, canne da pesca e varie discorrendo, sono accomunate da una caratteristica: sono sistemi Radianti a SVILUPPO VERTICALE.
Con la seguente pagina, parliamo un po di esse.....
ANTENNE A SVILUPPO VERTICALE
Principalmente sono di due tipologie: aperiodiche (canne da pesca ecc.) e risonanti.
Entrambe sono a sviluppo verticale con un radiatore in materiale conduttivo (autoportante o meno) e possono essere monobanda o pluribanda.
Tutte, in genere, hanno come caratteristica principale una polarizzazione verticale, la omnidirezionalità ed un basso angolo di radiazione.
L'antenna verticale per eccellenza è la Marconi cioè un semidipolo verticale 1/4 d'onda, accordato, che utilizza come contrappeso il piano di terra.
Segue la Ground Plane che con un piano di terra artificiale simula la Marconi, permettendo installazioni non a contatto con il piano di terra.
Abbiamo gia visto nella sezione "Dipolo" che il diametro del conduttore influenza sia la frequenza di risonanza che la larghezza di banda, utilizziamo per il calcolo empirico di un antenna Marconi la costante 72750 (300000/4-3%). Calcoliamo uno stilo 1/4 d'onda per i 20 metri. 72750/14200= m. 5.12 circa, e utilizziamo un conduttore in rame del diametro di 2 mm. lo fissiamo con delle fascettte o nastro adesivo ad un supporto isolato (canna vetroresina, legno o pvc) e lo fissiamo ad un paletto metallico infisso nel terreno ( di media conduttività e diellettrico). Verifichiamo e otterremo una R (resistenza di radiazione) di circa 36 ohm che sono la tipica R di un antenna Marconi (giusto la metà di quella di un dipolo) . La frequenza di risonanza sarà circa 14.200 MHz il R.O.S. di 1:1,02 a 36 ohm (1:1,38 a 50) con una larghezza di banda di +/-200 KHz entro 1:1,3 ( entro 1:1,5 a 50 ohm). Vedi tipico diagramma radiazione con terreno di media conduttività ed un ipotetico terreno perfetto. Il tutto conforme le nostre necessità amatoriali ma, se si vuole, si può adattare in vari modi la R con i 50 ohm tipici del cavo (es. piccola induttanza da 0,8 yH nel punto di alimentazione).
Cosa cambia se innaffiamo il terreno intorno aumentandone la conduttività? Vedremo che la perdita in dBi diventa guadagno e l'angolo di radiazione si abbassa ancora. Certo non si può tenere costantemente bagnato il terreno, per aumentare la conduttività possiamo procedere in due modi: costruire una messa a terra il più efficiente possibile (resitivo) o una rete di fili metallici che la simuli (induttivo).
Un sistema misto è quello utilizzato da molti radioamatori americani: asportano il terreno vegetale per quanto possono (secondo la composizione del terreno e del suo uso) per circa 100 mq., stendono una rete metallica che copre tutta la superficie al centro della quale sarà infisso un palo metallico elettricamente collegato alla rete. Poi coprono il tutto con la terra asportata e piantano un prato verde, il risultato ottenuto è solitamente molto buono. In questo caso la nostra verticale avrà un guadagno tra 1,5 e 3,5 dBi ed un angolo di radiazione che si abbasserà in proporzione.
Con dei radiali si avranno dei risultati ugualmente buoni: n.4 lunghi circa 5m. +0,21dBi, n.8 +0,59, 16 +1.2, 32 +2.01, 64 +2.9,
100 +3,4, 200 +4,04, 300 +4,1. Naturalmente dovranno essere disposti in maniera uniforme pena (o vantaggio, se fatto intenzionalmente) una direzionalità verso il punto dove i radiali sono più fitti.
Ground Plane significa piano di terra. Quando la Marconi 1/4 d'onda viene distanziata dal terreno i parametri cambiano rapidissimamente, la R cade drasticamente e la reattanza sale a dismisura, per controbilanciare questa tendenza si dispongono dei radiali (ground plane) che formano un piano di terra fittizzio. La R varierà con il cambiare dell'inclinazione dei radiali rispetto al radiatore da 36 ohm circa se sono a 90° a circa 72 ohm (diventa un Dipolo Verticale) a 180°. Per avere circa 50 ohm l'inclinazione sarà di approssimativamente di 130°.
Vediamo ora cosa succede se variamo l'altezza di installazione dalla quota del terreno di una ground plane per i 40 metri con 4 radiali (inclinati a 120°). A 5 metri da terra guadagno +0.22dBi (pari a -1,87dBd) elevazione 22°, a 10 m. +0,4dBi 17°, a 15m. +0.41dBi 14,5° . Naturalmente aumentando il numero dei radiali aumenta il guadagno, ma aumentando l'altezza dal suolo l'angolo di radiazione si innalza infatti a 20 m. si hanno due lobi uno maggiore di +2,1dBi a 47° ed uno secondario di -0,3dBi a 13°. Quest'ultima è un antenna eccellente per i collegamenti a medio/breve distanza ed ancora buona per quelli a lunga distanza. Al variare della frequenza cambieranno tutti i risultati, in generale le altezze dal suolo intorno al quarto d'onda sono ottime per il dx e, nelle frequenze dai 20 m. ai 10m. anche quelle da 1 lunghezza d'onda in su. Una G.P. 4 radiali per i 20m. a 30m. dal suolo ha un guadagno di 3,43 dBi ed un angolo di 8°. Una simile per i 10m. a 20m. da terra un guadagno di 4,57 dBi a soli 6,5°. Valide alternative per chi non si può permettere una direttiva.
Vericale risonante accorciata per vari usi (mobile, antenna bande basse) tutte più corte della reale dimensione fisica del 1/4 d'onda.
Le prestazioni di queste antenne calano col diminuire delle dimensioni rispetto alla lunghezza fisica relativa alla frequenza di utilizzo.
Un buon esempio può essere quello delle antenne per uso mobile, lunghe poco più di 1 metro, portate alla risonanza con una induttanza (bobina di carico) posta alla base, al centro o uniformemente distribuita.
Verticale risonanti a 1/2 onda (3/4 o 5/8 sono delle varianti) è un eccellente antenna per il DX non richiede elevazioni dal suolo rilevanti per ottenere un basso angolo di radiazione, non necessita, se non utilizzata al contatto con il terreno di Ground Plane ma, se si vuole per regolarizzare il diagramma di radiazione sul piano orizzontale, una serie di piccoli radiali (5 o più). Vediamo il suo comportamento. Raddoppiamo le misure di cui alla Marconi di cui sopra: 10,24 e poniamola nelle stesse condizioni di partenza saremo costretti ad adattare l'altissima R con un circuito LC nel punto di alimentazione per riportarla a valori accettabili ma ottenendo, rispetto alla 1/4 d'onda un guadagno +1,68dBi (1,38 assoluti) un angolo di radiazione di 16° radiazione omnidirezionale.
Verticale 1/4 d'onda risonante multigamma sono molto utilizzate e prodotte, funzionano in diversi modi, alcune sono efficienti altre meno. Il sistema più diffuso è quello del circuito LC di blocco (trappole RF), in pratica una induttanza ed un condensatore che bloccano l'RF su una determinata frequenza. L'esempi classico è della 3 bande, 10-15-20m., Hy-Gain la 12 AVQ lunga circa 4 metri (più corta rispetto alla lunghezza fisica di 5 metri circa a causa delle capacità introdotte con le trappole). Ogni trappola blocca l'RF in relazione alla frequenza di lavoro, vedi disegno. E' un buon compromesso se le trappole sono state ben progettate e costruite, in alternativa diviene un pessimo radiatore. Altro sistema è quello della carico lineare tipico delle antenne GAP che sono alimentate non alla base ma ad una certa altezza per aumentare la R. Oppure miste come la serie "R" della Cushcraft .
Verticale aperiodica, da qualche tempo molto utilizzata intensivamente nella forma "Canna da pesca" non risuona su una banda particolare e l'impedenza viene adattata con un UNUN (adattatore sbilanciato normalmente 4:1 o 6:1) e poco impegnativa in tutti sensi, la resa non eccellente (sopratutto se si intende coprire un ampio spettro di frequenze) in particolare sulle frequenze più alte .
Può essere utilizzata come antenna d'emergenza o se non si può installare altro. Richiede un ottimo accordatore d'antenna inducendo oltre che un disadattamento della R (rispetto ai consueti cavi coassiali) una notevole reattanza jX. Se installata lontano dal piano di terra richiede, per una buona resa di un sistema ground Plane con un buon numero di radiali. I diagrammi di radiazione sono molto variabili e quindi una regola generale non è attendibile e va esaminato caso per caso.
Accoppiamento Verticali 1/4. Per aumentare le prestazioni si possono accoppiare 2 o più verticali in vari modi secondo il tipo di radiazione che si desidera. Un esempio tipico e quello di 2 verticali (collegate brod-side o end-fire o fase) che consentono una direttività o bidirettività a seconda di come vengono collegate tra loro.
Collineare, è un antenna composta di antenne verticali, una sopra l'altra ed accoppiate tra loro con vari metodi, il diagramma di radiazione orizzontale è di solito omnidirezionale, quello verticale diventa sempre più basso di elevazione con l'aumentare degli elementi e del guadagno conseguente. Sono utilizzate (visto le dimensioni) principalmente dalle VHF in su. Un esempio tipico è la Diamond X-510, bibanda vhf-uhf, 3 elem. a 5/8 d'onda vhf e 8 elem. 5/8 uhf. Possono essere monobanda, bibanda, tribanda.
L'ho fatta lunga come al solito. Spero, dopo questo riepilogo, non vi sia venuta voglia di chiudere tutto ed andare a fare una passeggiata. Nel caso invece siate arrivati fino a quì, siete degli stoici e vi ringrazio per l'attenzione.
73 de Antonio IS0EBO
Tale Progetto nasce da una necessità ben precisa: quella di rendere agevole l' abbassare o innalzare da soli il sistema di antenne ubicato presso l' abitazione di Paolo - IS0YPW.
L' amico Paolo IS0YPW durante una delle nostre telefonate, ha espresso il desiderio di “inventare” un sistema per movimentare in autonomia il suo sistema di antenne. Paolo dispone di un piccolo traliccio da 9m del tipo telescopico. Olbia, dove Paolo risiede, è sovente bersagliato da fortissimi venti i quali in men che non si dica, soffiano impetuosi. Da qui nasce l' esigenza di poter abbassare il sistema di antenne, in completa autonomia, nel caso si presentasse a qualunque ora un forte vento capace di mettere a repentaglio l' integrità del prezioso sistema di antenne che staziona su di esso. Ovviamente la stessa necessità si pone, a tempesta cessata, di poter prontamente issare il tutto sino a completa operatività e senza l' intervento di colleghi o vicini per “dare una mano”.
Quì di seguito il vecchio sistema, mediante un argano manuale, adoperato per estendere il traliccio telescopico

Prese le misure dello scatolato che compone il Traliccio ascensore, mediante l' uso di 4 spezzoni di metallo a L aventi misure 45mm x 45mm x 3mm di spessore e 1m di lunghezza totale ciascuno, ho provveduto a saldarli in modo da creare una “MORSA” la quale, mediante 6 angolari forati e 6 spezzoni di barra filettata permette di “abbracciare” saldamente lo scatolato fissando in modo sicuro il tutto.

Mediante dei ferri ad L ho provveduto a saldare un tubo metallico tondo di spessore generoso; 4mm e diametro 50, in modo da permettere di fissare l' argano elettrico su di esso. Per dovere di cronaca preciso che tale tubo metallico è un tronchetto di tubo zincato usato in idraulica; reperibile presso i vari negozi di materiale edile o di forniture idriche


Notare che si è reso necessario installare 3 ruote metalliche in modo da obbligare il cavo inox lungo un percorso obbligato e successivamente instradarlo verso il rocchetto portacavo del paranco elettrico.
Tale operazione si è resa necessaria per permettere di aggiungere al sistema una sicura meccanica che consenta, mediante serraggio del cavo inox, di tenere saldamente bloccato il tutto senza impiegare la sicura meccanica presente all' interno del paranco


Nelle due foto sopra è possibile apprezzare come sia stata pensata la sicura. mediante dei pezzi di metallo opportunamente tagliati e saldati, ho ricavato una forma simile a quella di una dentatura la quale, avvitata mediante una vite M8 e un dado a farfalla o classico, permette di "mordere" il cavo senza deformarlo o danneggiarlo. In questo modo il cavo rimarrà in forza bloccato da tale morsa e il paranco elettrico sarà sollevato dal gravoso impegno di tenere vincolato il tutto mediante l' esile sicura interna

Finalmente il tutto montato ed installato.
Dopo aver rimosso il cavo in ferro zincato fornito con il paranco, con l' aiuto di Paolo IS0YPW abbiamo intestato e inchiavettato sul paranco il cavo inox che già risultava installato all' interno del traliccio ascensore.
Dopo le dovute verifiche e dopo aver riassemblato il tutto, si è provveduto ad avvolgere con attenzione il cavo sino a mettere in tiro il medesimo.
Due parole sul paranco: il paranco in questione è un classico paranco elettrico di quelli adoperati in edilizia; ha un motore da 1Kw e permette di sollevare direttamente sino a 250Kg, oppure 500 Kg se adoperato con la carrucola in ferro fornita in dotazione; il suo peso è di circa 15-18Kg.
In corso d' opera, l' amico Paolo IS0YPW ha proposto una miglioria la quale consisteva nel sostituire il cavo del "telecomando" con uno più lungo, circa 6m, in modo da poter gestire il paranco mentre lo si visiona da differenti angolature

Quà sopra è possibile vedere il paranco diligentemente avvolto da Paolo mediante un telo plastificato in modo da proteggerlo dalle intemperie. Anche se è un motore fatto per stare all' esterno nei cantieri, una protezione di certo non guasta. E' possibile apprezzare in foto anche il cavo di prolunga del telecomando proposto da Paolo.
Se avete dubbi o domande, potete contattarmi, resto a disposizione per delucidazioni o altro.
73 a tutti de IS0VRI
Un metodo alternativo al ladder.
Guida sulla modifica dei quarzi a cura di IS0UNO
Introduzione:
Sui filtri a quarzi autocostruiti esiste attualmente una letteratura molto vasta: tante sono le pubblicazioni su riviste del settore,vari handbook e tanti sono i siti web dove se ne parla e si propongono schemi e realizzazioni spesso accompagnati da spiegazioni teoriche e pratiche più o meno soddisfacenti. La scelta del circuito da adottare che va per la maggiore è sicuramente quella del filtro di tipo “ladder”, che prevede l’utilizzo di un certo numero di quarzi, in genere non meno di quattro, di frequenza uguale o comunque con uno spostamento entro 100 Hz rispetto alla frequenza scelta. I risultati possono essere ottimi, con delle curve di risposta che non hanno niente da invidiare ai tanti filtri commerciali che purtroppo, sappiamo tutti, hanno dei costi abbastanza elevati. Molto meno rappresentati sono invece i filtri con la configurazione a “traliccio”, (in inglese “lattice” che significa reticolo) realizzati con coppie di quarzi che hanno una frequenza diversa con uno spostamento uno rispetto all’altro di quello spazio in kHz che corrisponde all’incirca alla larghezza di banda che si vuole ottenere. Il motivo del maggior successo dei primi filtri citati rispetto a questi ultimi è abbastanza evidente: mentre è molto semplice reperire in commercio dei quarzi tutti uguali, è quasi impossibile trovarli in coppia su frequenze distanti del tanto che ci interessa e nel numero necessario che vorremo avere.
Descrizione:
Senza voler andare contro corrente, forse un po’ per nostalgia e anche con la convinzione che il discorso del “traliccio” meriti di
essere rispolverato e rivalutato, descriverò in questo articolo come, in barba alla difficoltà nel reperire i quarzi adatti alla costruzione di un filtro con tale configurazione (nel mio caso particolare realizzato con otto quarzi), si possa comunque raggiungere il risultato voluto. Non è mia intenzione fare un confronto sulle
prestazioni dei filtri nelle due diverse versioni, ma devo dire che entrambi i tipi (ladder e traliccio) possono dare ottimi risultati presentando però delle difficoltà oggettive che riguardano nel primo caso la taratura e nel secondo la modifica dei quarzi con il vantaggio di una taratura molto più semplice.
L’esperimento che verrà descritto di seguito è stato fatto per la prima volta circa dodici anni fa e rifatto quattro anni fa allo stesso modo ottenendo sempre
gli stessi risultati; si può dedurre quindi che la ripetibilità dell’esperimento è possibile. L’idea è nata rileggendo un vecchio progetto pubblicato su
una nota rivista poco più di trent’anni fa nel quale l’autore realizzò un filtro per la SSB con sei quarzi dicendo di aver spostato più in basso di frequenza tre di
essi semplicemente scrivendoci su con una matita. Erano però quei quarzi grandi che si trovavano e si trovano ancora nel mercato del surplus, ma
soprattutto erano facilmente smontabili con la possibilità di estrarre la lamina di quarzo dal loro interno e di rimettercela senza problemi dopo la modifica.
Ma come si può pensare oggi di fare lo stesso lavoro su dei quarzi che non si possono aprire e per di più con una struttura così delicata?
Si può provare….
Realizzazione:
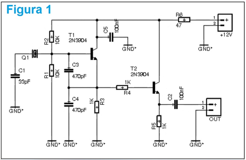
Ho utilizzato nel primo esperimento dei quarzi con contenitore HC49 che erano chiusi alla base con una saldatura, e nel più recente quarzi con lo stesso involucro sigillato, che ho dovuto “segare” alla base per poterli aprire. Niente paura! E’un lavoro delicato ma non così difficile come si potrebbe pensare; anch’io ho cominciato a farlo con la convinzione che le difficoltà fossero molto maggiori. Prima di iniziare l’intervento chirurgico bisogna avere a disposizione un oscillatore di prova del quale è riportato lo schema elettrico nella figura 1 col quale potremo selezionare otto quarzi di frequenza uguale o, come detto sopra, distanti non più di 100 Hz rispetto alla frequenza scelta che nel mio caso è di 8 MHz. Nessuno ci vieta di usare altre frequenze in fondamentale purché si rispetti il principio di uguaglianza. I quarzi verranno montati sullo zoccolo di un integrato per poterli inserire e togliere con una certa rapidità evitando così anche derive termiche del quarzo dopo la saldatura. Nella foto 1 si può vedere come l’involucro viene tagliato lungo il perimetro con un disco abrasivo di 0,2mm di spessore a circa 1,5 millimetri dal margine sporgente sul lato dove si trovano i piedini.

Questa devo dire è l’operazione più delicata in quanto più preciso sarà il taglio, più facile sarà ricomporre il quarzo; ricordate che onde prevenire infortuni sul lavoro,visto che questo è un argomento di grande attualità, di mettere degli occhiali protettivi perché alcuni dischi si frantumano facilmente se non usati in modo corretto e le schegge guarda caso ti finiscono sempre negli occhi. Fatto questo possiamo vedere, una volta tolto il “coperchio”, come è strutturato il quarzo al suo interno e le superfici dove si potrà scrivere. A questo punto si può, inserire il quarzo nello zoccolo possibilmente senza toccare la lamina con le mani, collegare l’oscillatore al frequenzimetro e si può cominciare ad scrivere con una matita 2B facendo delle righe su entrambe le superfici (foto 2). Sarebbe meglio scrivere più nella parte centrale e poi distribuire pian piano le righe su tutta la lamina infatti , la frequenza scende in misura maggiore scrivendo al centro ma risulta poi più difficile correggere eventuali eccessi di grafite. Mentre il quarzo è sull’apposito zoccolo si può vedere in tempo reale di quanto si abbassa la frequenza, dopo di chè si può continuare a scrivere sul lato opposto se lo spostamento non è sufficiente. Lo spostamento va calcolato con la formula empirica secondo la quale la banda passante a -3dB sarà uguale alla differenza di frequenza dei quarzi moltiplicato per 1,5. Il valore è stato fissato a 1,5 kHz mentre non ho ancora provato con 500Hz per un filtro CW che credo sia comunque fattibile. Potrebbe capitare di “scrivere troppo”, e allora con una buona gomma morbida da matita possiamo correggere delicatamente l’errore. Si avete capito bene: si può anche cancellare facilmente perché la struttura del quarzo è abbastanza dura. Bisogna usare preferibilmente lo spigolo di una gomma nuova o crearlo tagliando la gomma con una taglierina (vedi foto 3) ricordando di ripulire dopo la superficie soffiandoci su con un pennellino per la pulizia degli obiettivi fotografici (foto 3).


Il più è fatto ed ora non ci rimane che rimettere il coperchio. Su questa operazione bisogna però dire ancora qualcosa sulle prove fatte ed i risultati ottenuti. Prima ancora però dovrei dire anche che nella fabbricazione di un cristallo di quarzo non si lascia l’aria all’interno del contenitore, perchè potrebbe creare fenomeni di ossidazione ed alterare il valore della frequenza di lavoro del componente che pertanto viene chiuso in un ambiente privo di aria in presenza di un gas inerte. Questo accorgimento non è stato rispettato, ottenendo comunque un buon risultato anche a distanza di anni. La chiusura è stata fatta in due modi: il primo prevede che si debbano pulire i due pezzi sui bordi con una lima molto piccola allineandoli e saldandoli sui fianchi facendo poi delle piccole saldature fino a chiudere tutto il perimetro senza mai far surriscaldare il quarzo. Per non perdere tempo nella fase di raffreddamento si può saldarne un’altro mentre si raffredda il precedente. Attenzione: il surriscaldamento può produrre degli ulteriori spostamenti di frequenza verso il basso incontrollabili rendendo vani gli sforzi fatti per mantenere le frequenze il più possibile uguali! L’altro metodo consiste nel saldare i due pezzi sui fianchi come nella prima fase, ma nella seconda, approfittando della buona stabilità meccanica data dalle saldature si chiuderanno le fessure con una resina bicomponente (“acciaio liquido”) come si vede nella foto 4 . Anche qui attenzione, perché più è stato fatto bene il taglio, eventualmente corretto con una lima, più sarà facile riposizionare i due elementi da fissare lasciando fessure sufficientemente strette. Suggerirei ai meno esperti di adottare quest’ultimo metodo perchè si evita così di surriscaldare il quarzo facendo le saldature tutt’intorno all’apertura. Non usare smalti o vernici, perchè troppo fluidi, che possono penetrare all’interno del contenitore. Nel rimettere il “coperchio” si potrà notare che la frequenza misurata senza, ha un calo di circa 30Hz e che in alcuni casi può anche raddoppiare dopo averli chiusi del tutto. I quarzi così modificati e chiusi, una volta montati sull’oscillatore hanno una stabilità paragonabile a quella dei quarzi originali quindi sul filtro andranno benissimo. Per di più posso dire che a distanza di dodici anni, i quarzi modificati, non hanno subito apparentemente alcun cambiamento di frequenza e dopo la riapertura per una ispezione non presentavano nessun segno di deterioramento. Dopo quattro anni, cioè dal 2008 all’inizio del 2012 alcuni quarzi soltanto aperti e non modificati, rimasti in un cassetto dentro un contenitore plastico sono stati confrontati con i corrispettivi non aperti non mostrando differenze significative di frequenza. Lo schema utilizzato per la realizzazione del filtro è quello della figura 2 secondo la configurazione a doppio traliccio.

Per la taratura bisognerà utilizzare uno sweep marker con l’oscilloscopio o un analizzatore di spettro. Essendo però questi strumenti non alla portata di tutti potrebbe andar bene anche il mini VNA o meglio il VNWA2 (vedi articolo di I6DVX su RKE 9/2009) o il metodo del generatore di rumore con un normale ricevitore HF e un computer con scheda audio e software SDR come descritto da I2MHR nella rivista di aprile 2008 (questo non ho avuto modo di provarlo). Riporto per completezza alcune immagini sui test dei quarzi modificati e dei filtri costruiti: le foto 5 e 6 raffigurano la curva caratteristica dei quarzi all’analizzatore di spettro, nella prima di quello originale, nella seconda di quello modificato. Come si può vedere non compaiono in vicinanza dei picchi di risonanza delle alterazioni significative del grafico.


La foto 7 raffigura il grafico sull’oscilloscopio ottenuto con il primo filtro realizzato quattro anni fa con i quarzi modificati otto anni prima, mentre le restanti immagini si riferiscono al filtro realizzato quest’anno con i quarzi modificati quattro anni fa e testato con l’analizzatore di spettro. Nelle foto all’analizzatore Foto 9 - 10 - 11 - 12 si vede come si può variare larghezza di banda a -6dB in un range compreso tra 2 e 2.4 kHz e come si riesce a regolare la parte superiore della curva che può assumere diverse forme agendo sulla la capacità dei compensatori in fase di taratura. La perdita di inserzione si attesta intorno ai 14dB, recuperabili con uno successivo stadio amplificatore. La foto 8 mostra il filtro in prova che è stato realizzato su FR4 a doppia faccia anche se normalmente per questo tipo di realizzazione è consigliabile non farlo per evitare che si creino delle capacità delle piste verso massa
Taratura:
La taratura può essere fatta in maniera abbastanza semplice con gli strumenti adeguati ma con la raccomandazione di usare per i collegamenti, dei cavi non molto lunghi e di buona qualità, possibilmente con doppia schermatura. Il filtro non è stato schermato per le prove ma è comunque sempre meglio aver cura di inserirlo in un contenitore metallico collegato alla massa del circuito. Come si vede nello schema elettrico all’ingresso e all’uscita del filtro ho inserito un circuito LC che permette di adattare l’impedenza di ingresso e di uscita da 1kohm a 50 ohm per poter fare le misure. I condensatori C4 e C5 dovrebbero avere una capacità di 86,7 pF per la frequenza di 8 MHz ma sono stati sostituiti con dei compensatori Murata da 10-140 pF per avere la possibilità di adattare meglio l’impedenza e di modificare leggermente la curva nella parte più alta. I compensatori C1 e C2 in parallelo alle induttanze bifilari sono sempre Murata da 10-140 pF e consentono di dare la forma desiderata alla curva con la possibilità di allargarla o stringerla su entrambi i fianchi. Il compensatore C3 che accoppia i due gruppi di quattro quarzi attraverso la regolazione della sua capacità consente, riducendola, di rendere la curva più piatta sulla banda passante. Per la taratura si può procedere come segue: Ruotare tutti i compensatori in modo da ottenere la curva più alta possibile e più stretta e regolare anche se appuntita con l’apice più spostato verso la frequenza più alta (verso destra); ora allargarla in corrispondenza dell’apice con C1 e C2 dove si potrebbero presentare due gobbette sui lati; appiattire la parte superiore con C3; regolare ancora la larghezza tenendo conto anche della parte inferiore corrispondente ad un livello di oltre -70dB. Bisogna tener conto del fatto che se l’apice della curva visibile nelle foto è di circa -15dB, il livello di -60dB si troverà a -75dB.

Conclusioni
Credo di aver raggiunto il mio obiettivo che non era quello di realizzare un filtro con prestazioni eccezionali, ma di riuscire ad utilizzare un metodo alternativo al “ladder” altrettanto efficace. Sicuramente con l’aggiunta di altri due quarzi o meglio anche quattro si riuscirebbe ad ottenere migliori risultati per ciò che riguarda il fattore di forma quindi con fianchi un po’ più ripidi. Il massimo fattore di forma ottenuto come si può vedere dalle foto è di circa 1,6 che è abbastanza buono
Ringraziamenti
Vorrei ringraziare innanzitutto Vittorio I6DVX per avermi incoraggiato ad andare avanti nella sperimentazione e la stesura di questo articolo, del quale era a conoscenza già da diversi anni, per la sua disponibilità e i suoi preziosi consigli; Noris IW3SGG per aver contribuito alla realizzazione dell’oscillatore che si è rivelato di ottima fattura e qualità.
73 a tutti de IS0UNO
Di seguito esposto, siamo felici di presentarvi il magnifico progetto di IS0UNO inerente un eccellente transverter per i 23 cm.
La realizzazione eccellente, le ottime caratteristiche elettriche e un assemblaggio certosino, conferiscono a tale progetto un valore aggiunto non indifferente.
Esistono in commercio diversi transverter acquistabili sia come apparati già montati e tarati sia come kit di montaggio ma, non volendo mai abbandonare l’idea di essere un hobbista e un radioamatore soddisfatto più dall’ ”home made” che dall’acquisto delle apparecchiature ho intrapreso la strada per me più giusta. Non essendo la mia laurea attinente all’elettronica e non essendo quindi un addetto ai lavori, ho sempre sperimentato in maniera empirica in perfetto stile radioamatoriale ed essendo in possesso di pochi strumenti di misura ho scelto sempre di realizzare i progetti suddividendoli in moduli che possano essere in qualunque momento sostituiti o migliorati senza dover modificare l’intero progetto. Il transverter è costituito dunque da 4 moduli dei quali uno è il transverter vero e proprio che viene connesso a quello dell’oscillatore locale a 1152 MHz, poi abbiamo il modulo preamplificatore RX e il finale RF in trasmissione. Tutti i moduli sono stati racchiusi in scatole metalliche tranne il finale TX; tutti sono realizzati su supporto FR4 doppio rame da 1,6mm tranne il preampli RX che è montato invece su laminato in teflon Rogers Duroid RT5870 da 1,52mm con spessore del rame di 0,5 OZ. Credo che si capisca già dalle prossime righe che con questa realizzazione non si vuole raggiungere prestazioni di massimo livello; le tarature sono semplici e non richiedono nessuna strumentazione particolare se non un frequenzimetro, una sonda RF autocostruita e un ricevitore scanner provvisto di S-meter che copra la frequenza compresa tra le VHF e le UHF fino a 1300 MHz.
Il modulo deriva in parte da un transverter progettato da W1GHZ, la cui realizzazione prevede, come consultabile nel suo sito,uno stadio amplificatore a larga banda in ricezione e due stadi amplificatori in trasmissione sempre a larga banda che fanno capo ad uno splitter e quindi ad un filtro hairpin e al mixer. Analizziamo comunque il circuito a partire dal lato del ricevitore in figura 1: il segnale proveniente dal preamplificatore viene applicato all’ingresso di un amplificatore monolitico INA10386 che sui 1300 MHz dovrebbe avere un guadagno di circa 26dB ed è alimentato con una tensione stabilizzata di 8V che viene fornita da uno stabilizzatore di tensione 78L08 più che sufficiente per un assorbimento di circa 45mA. Il segnale amplificato passa attraverso uno splitter e raggiunge il filtro elicoidale e il mixer. Vengono così esclusi con lo splitter i circuiti di commutazione post mixer. Sono stati aggiunti rispetto al progetto originale i circuiti di commutazione RX-TX dal lato del ricetrasmettitore e il filtro hairpin è stato sostituito con quello elicoidale Toko che riduce di molto lo spazio necessario, l’impegno di realizzarlo e di verificarne la bontà con un analizzatore di spettro che non possiedo e la perdita di inserzione dello stesso in quanto quella del filtro elicoidale è di soli 3dB mentre quella dell’hairpin è sicuramente più alta. Come mixer ho utilizzato un RMS-30 che avevo disponibile perché adoperato a suo tempo per la costruzione di un converter a 2,4 Ghz per la ricezione dell'Oscar 40. Dopo il mixer il segnale viene ulteriormente filtrato con un filtro passa-basso che “taglia” a circa 180 MHz e ha una impedenza di ingresso e uscita di 50Ω. A questo punto abbiamo una regolazione di livello tramite il trimmer TR1 da 100Ω che nel mio caso è stato regolato a metà corsa per poi trasferire la frequenza ricevuta all’apparato RTX attraverso un relè a due scambi in posizione RX e cioè normalmente chiuso. Sono presenti inoltre sulla linea rx anche due diodi al silicio in antiparallelo come protezione per eventuali scariche e picchi di segnale molto forti. Vediamo ora la sezione TX: il circuito di commutazione all’ingresso è stato realizzato in modo classico prelevando una parte di radiofrequenza con un condensatore da 2,2pF in modo da produrre una tensione, tramite i due diodi 1N4148 e relativi condensatori di filtraggio, che manda in conduzione il darlington BC517 il quale pilota un relè ad uno scambio che commuta la tensione di alimentazione tra la sezione trasmittente e ricevente.

Lo scambio delle tensioni agisce ovviamente anche sul suddetto relè che si eccita con la tensione in TX scambiando l’ingresso del transverter sul carico fittizio. Il condensatore elettrolitico di ritardo sullo “sgancio” in SSB si trova fuori dalla scatola ed è attivabile con un interruttore posto sul pannello frontale del contenitore dove è alloggiato tutto il transverter. Avevo pensato di usare una commutazione a diodi PIN, ma ho preferito rimandarla ad un successivo transverter con conversione sui 70cm.Il carico è costituito da tre resistenze in parallelo da 150Ω 2W che tengono bene 5W di potenza senza scaldare tanto dando come risultante i 50Ω richiesti per l'RTX a 144 MHz.Dal carico fittizio viene prelevata una piccola parte di RF tramite un condensatore da 0,5 pF che viene livellata al valore di 200mV su 50Ω dal trimmer TR2 da 100Ω che corrisponde grosso modo al valore richiesto alla porta IF del mixer e cioè di 0dBm.

(aumentando il livello non corrisponde un aumento del livello di uscita sulla porta RF!). Sulla porta LO dell’RMS-30 il livello RF dell'oscillatore locale è di +7dBm e proviene dal modulo dell’oscillatore locale di cui parlerò più tardi. Dopo il mixer ritroviamo il filtro elicoidale, che una volta tarato in ricezione non va ritoccato perché risulta allineato anche in trasmissione. Il segnale viene successivamente amplificato dai due stadi successivi costituiti da un amplificatore monolitico MAR-6 che gli dà una botta aggiuntiva di circa 20dB per poi incrementare ulteriormente con l' ERA-5 capace di amplificare di altri 20dB circa. Entrambi sono alimentati a 8V, questa volta stabilizzati da un 7808 in quanto i due stadi assorbono complessivamente più di 100mA non più erogabili dal fratello minore 78L08. In uscita ho preferito aggiungere un altro filtro elicoidale per ripulire ancora il segnale prima di mandarlo allo stadio finale. Il livello di segnale disponibile può variare dai 14dBm ai 15dBm cioè, espresso in mW, tra 25mW e 30mW giusto il tanto per pilotare lo stadio successivo. Beh, finora mi sembra di una semplicità disarmante, eppure siamo già a buon punto.....Come si può vedere dalle foto allegate (foto 1,2), i componenti SMD sono sistemati sul lato delle piste, mentre i trimmer, il carico fittizio, gli stabilizzatori di tensione, i filtri elicoidali sono montati dal lato massa e sono disegnati in rosso nella figura 2. I fori passanti sono indicati con delle piazzole nere, i fori con le piazzole rosse sono svasati dal lato massa. Il contenitore ha quindi due coperchi ed è in lamierino stagnato da 0,5 mm con dimensioni in mm 74 x 74 x 30. Come si vede dalle immagini i connettori usati per l’ingresso, l’uscita e l’oscillatore locale sono del tipo SMA, reperibili a poco prezzo come componenti surplus. Anche i cavi di collegamento tra i vari moduli vengono dal surplus e sono quasi tutti del tipo UT-141 e UT-085, alcuni già intestati con la loro lunghezza originale, altri sono stati accorciati riutilizzando gli stessi connettori maschi. Gli SMA femmine sono stati fissati in funzione della altezza del circuito stampato a sua volta condizionata dalla altezza dei componenti, soprattutto quelli montati dal lato massa che sono i più ingombranti e quindi a 15 mm dal lato dei componenti SMD dove il conduttore centrale viene saldato sulle piste corrispondenti.
Pur avendone realizzati diversi, per motivi di spazio semplicità costruttiva e costi di realizzazione, questo mi è sembrato il migliore, anche se dal punto di vista della taratura è un pò più impegnativo, ma non difficile. Altri tipi da me realizzati e basati sul principio della estrazione della dodicesima armonica direttamente dall’oscillatore necessitano di filtri molto selettivi a 1152 MHz, amplificatori monolitici costosi e con assorbimenti di corrente più elevati. Nel nostro caso l'assorbimento è basso, non ci sono componenti che scaldano, il livello di uscita senza attenuatore è di +13dBm, quindi utilizzabile anche con un mixer diverso che richieda questo livello di RF dall'oscillatore locale. La stabilità è buona, migliorata successivamente con l'aiuto di un termostato per quarzi acquistato da RF elettronica di Franco Rota, mentre il quarzo in 5° overtone a 96MHz è stato acquistato dalla ditta tedesca Eish-Kafka- Elektronic GmbH. Lo stadio oscillatore è un classico, fatto con la versione SMD dell’U310, ha il pregio di utilizzare pochissimi componenti e di funzionare sempre al primo colpo. Non è quindi critico a patto che si rispettino i dati costruttivi della induttanza e che il compensatore di sintonia non sia inferiore a 10pF. Non avendo utilizzato una induttanza con nucleo ho aggiunto un compensatore da 1-5pF SMD in parallelo al condensatore da 68pF per avere una centratura più fine;

c’è da dire anche che essendo l’induttanza montata sul lato massa come anche il quarzo e le induttanze del primo stadio moltiplicatore (di colore rosso come descritto nell’altro modulo), la frequenza di oscillazione e il resto delle tarature non si modificano dopo aver messo il coperchio della scatola metallica sul lato componenti. La scatola è dello stesso tipo della precedente con misure 37x74x30.
Lo stadio oscillatore è seguito da uno stadio amplificatore separatore con un BFR91,
quindi il segnale a 96 MHz viene triplicato nello stadio successivo realizzato con un transistor BFR520. Il segnale a 288 MHz così ottenuto viene trasferito induttivamente ad un altro circuito risonante perfettamente uguale al primo che provvede a ripulirlo da segnali indesiderati per poi essere duplicato a 576MHz con un altro BFR520.
I circuiti risonanti in questo stadio sono disegnati sul circuito stampato e sono anch’essi accoppiati induttivamente come nello stadio precedente; sul secondo LC il trasferimento RF avviene tramite una presa intermedia per un migliore adattamento di impedenza con l’ingresso sullo stadio successivo.
I 576MHz diventeranno 1152MHz con una ulteriore duplicazione di frequenza operata da un altro BFR520 che potremo considerare un valido sostituto del notissimo 2N5179 (vedere Datasheet) soprattutto a chi si è dedicato tempo addietro alla autocostruzione nelle VHF e UHF.
Quest’ultimo stadio ha tre circuiti accordati sui 1152 MHz necessari per eliminare le frequenze indesiderate che sono i multipli di quelle generate dagli stadi precedenti e che sono molto vicine alla frequenza di uscita dell’oscillatore locale.
Avendo necessità di un segnale di ampiezza di +7 dBm ho dovutoaggiungere fuori dallo stampato una piastrina con un attenuatore a T di 6dB.
L’alimentazione è stabilizzata a 9V per tutti gli stadi con un 78L09.Un altro stabilizzatore è stato inserito successivamente come si vede nella foto 4 del lato massa per alimentare il termostato.

Per poter effettuare le misure relative all’ampiezza del segnale in uscita dall’oscillatore locale e dal transverter è stata utilizzata una sonda appositamente costruita con componenti SMD. In particolare le resistenze scelte sono da 100Ω e hanno la sigla TN-K14 nel catalogo di RF Elettronica, ma possono essere usate anche due resistenze normali da ¼ di Watt con reofori ridotti quasi a zero che su queste frequenze potrebbero andare ancora bene. Il diodo è uno Schottky siglato HSMS2810 sempre reperibile dalla stessa ditta, che può lavorare fino oltre i 3GHz. E’ stata montata in un contenitore di lamierino stagnato di dimensioni 20x20x55. Il connettore di ingresso è un SMA, quello d’uscita un RCA che verrà collegato ad un normalissimo tester analogico. In figura… è riportato lo schema della sonda e una possibile realizzazione del circuito stampato.
Il primo passo per la realizzazione del transverter è quello dell’oscillatore locale, anche perché con questo si possono misurare le nostre capacità realizzative su frequenze così elevate.
Il circuito può essere montato tutto in una volta, ma in tal caso consiglio di non connettere tra di loro i vari stadi moltiplicatori non montando i relativi condensatori di accoppiamento. Questa operazione va eseguita prima del montaggio nella scatola.
Si consiglia di procedere come di seguito:
● collegare l’uscita della sonda al tester sulla portata dei 2Vcc e l’ingresso all’uscita del BFR 91;
● dare tensione e ruotare il compensatore CV1 da 10 pF fino a vedere la lancetta dello strumento che si sposta verso l’alto
● tarare per la massima uscita e accendere il ricevitore per sentire il segnale a 96MHz
● collegare il condensatore da 1nF alla base dello stadio successivo
● togliere l’antenna al ricevitore, sintonizzarlo a 288 MHz e ruotare CV 3 fino a vedere il massimo del segnale sullo S-meter. Se il segnale è troppo forte allontanare il ricevitore o disporlo in modo da ridurre la sensibilità.
● collegare ora la sonda tra CV4 ed L3 e ruotare CV4 per la massima ampiezza del segnale, poi ritoccare anche CV3 e nuovamente CV4. Attenzione perché la sintonia
di questi due compensatori è molto delicata e un minimo spostamento può azzerare
il segnale in uscita.
La stessa identica operazione si deve eseguire per la taratura dello stadio successivo, naturalmente collegando lo stadio triplicatore al duplicatore successivo e sintonizzando il ricevitore sui 576 MHz. Una volta fatta la taratura con i
compensatori CV5 e CV6 si dovrà collegare il condensatore da 3,3 pF all’ultimo stadio. Questo stadio dovrà duplicare il segnale e poi filtrarlo.
Sono presenti perciò tre circuiti risonanti che verranno allineati in successione sempre con lo stesso sistema:
● collegare la sonda RF all’uscita corrispondente (vedi paragrafo oscillatore locale) con un condensatore da 1pF e verificare se il tester con la sonda legge già qualcosa. Fare attenzione al fatto che la capacità di accordo per tutti e tre è a compensatore quasi tutto aperto
● provare a ruotare lentamente il CV7 e se non è presente alcun segnale ruotarlo per la massima deviazione dello S-meter del ricevitore
● ruotare quindi CV8 e CV9 fino alla massima deviazione dell’ago del tester.
● ritoccare successivamente i tre compensatori per la correzione finale.
L’ampiezza ottenuta potrebbe superare 1V ; nel mio caso era un pelo meno di 1V, quindi circa +13dBm sulla sonda con carico di 50Ω.
Una volta tarato può essere inscatolato e riallineato stando attenti a non montare il contatto centrale del connettore SMA troppo vicino a L8 perché potrebbe essere
necessario aggiungere un attenuatore fatto con resistenze SMD del quale riporto lo schema. Il connettore d’uscita è stato saldato fuori e il contatto centrale entra nella scatola con un foro di 3mm a 7mm di distanza dal margine superiore della scatola.
Una volta sistemato all’interno del contenitore, verificare la frequenza di uscita con un frequenzimetro ritoccando eventualmente CV1 e CV2 fino a leggere i richiesti 1152 MHz. Il termostato per il quarzo può essere montato successivamente e alimentato con una tensione stabilizzata con un altro 78L09 posizionati sul lato massa dello stampato ovviamente all’interno della scatola. Può anche non essere montato ottenendo una stabilità leggermente inferiore.
Anche il transverter deve essere montato prima fuori dalla scatola ed inscatolato a fine montaggio e collaudo. E’ necessario preparare per primo il circuito di commutazione con il Darlington, i due relè e il carico fittizio; dare tensione e verificare se va tutto bene provando a iniettare i 5W di uscita dal TX a 144MHz. Montare poi il mixer e tutta la sezione del ricevitore. A montaggio ultimato collegare l’oscillatore locale all’ingresso del mixer ; collegare poi all’ingresso rx un pezzetto di filo lungo 5cm per fare la prova in ricezione e tarare il filtro elicoidale. Se non si ha un generatore che possa dare in uscita la frequenza dei 1296MHz si può usare la terza armonica di un portatile a 432MHz sintonizzando l’RTX sui 144MHz. Se il segnale è troppo forte ruotare verso massa il trimmer TR1, e mettere un carico fittizio sul connettore d’antenna del portatile. Per ridurre ancora il segnale trasmesso spostare il portatile assieme ad un amico radioamatore in un’altra stanza oppure usare un “servoradioamatore” che consiste in un elastico che blocca il PTT di un microfono esterno dello stesso portatile. A questo punto ruotare i nuclei del filtro elicoidale fino ad ottenere il massimo del segnale sullo S-meter dell’RTX sui 2m. Una volta montata la parte TX, togliere il ponticello P e collegare sul lato del relè RL2 la sonda e il tester fino a leggere 200mV di tensione quando si va in trasmissione. Ricollegare il ponticello P, assicurarsi che gli stadi TX col MAR-6 ed ERA-5 siano alimentati e collegare la sonda RF all’uscita. Andare in trasmissione e tarare per la massima uscita il secondo filtro elicoidale. Il livello di segnale in uscita dovrebbe essere tra 1,1V e 1,3V corrispondenti a circa 14dBm e 15dBm. La taratura è finita.

Nel mercato del surplus si possono trovare spesso dei componenti con delle caratteristiche interessanti come nel caso di una scheda venduta dalla ditta RF elettronica che, ad un costo decisamente conveniente, può essere acquistata per il recupero di vari componenti come il GaAs Fet del tipo Hemt NE32584C della NEC. Questa scheda era usata come preamplificatore low-noise nella ricezione TV-Sat ed è stata utilizzata da vari radioamatori non solo per il recupero dei componenti ma anche di sezioni di circuito stampato per realizzazioni varie come ad esempio dei preamplificatori per i 10 Ghz e 24 Ghz. Comunque sia la scheda contiene quattro di questi GaAsFet e nel sito del rivenditore compare una ampia documentazione che riguarda sia i possibili utilizzi della scheda ma anche le caratteristiche del componente in questione. Posso dire brevemente che si potrebbero raggiungere a 10GHz i 14dB di guadagno con una cifra di rumore di 0,7dB mentre sono dichiarati nei datasheet 0,29dB di noise con un guadagno di 20dB a 2 Ghz. Carino vero? Il circuito risonante d'ingresso è stato realizzato con una tubetto di ottone del diametro esterno di 6mm che è stato tagliato da una astina per tendine a vetro, e di 22mm di lunghezza sul quale è stato innestato un compensatore a pistone Stettner da 05-5 pF; il tutto è racchiuso dentro un box a sezione quadrata che ha le seguenti dimensioni : 28mm di altezza per 15mm di larghezza e profondità. Questa soluzione, anche se ingombrante, riduce notevolmente come tutti i circuiti LC montati in aria il livello di rumore. L'ingresso d’antenna a 50Ω va dal connettore SMA al tubetto di ottone a 5mm di distanza dalla saldatura a massa e l'uscita ad alta impedenza si trova nella giunzione tra il compensatore e il tubetto. Qui il circuito LC è disaccoppiato con un condensatore da 1 pF che porta il segnale al gate del GaAsFet che è alimentato con la tensione negativa di bias generata da un SL7660 e regolata dal trimmer da 10K. Attraverso questa regolazione si stabilirà in fase di taratura il livello di guadagno e di rumore: dovrebbe essere di circa -0,25V. In uscita, sul drain, il segnale amplificato viene filtrato da tre circuiti risonanti accoppiati induttivamente. La presa d’uscita si trova a 2,5 mm dal lato massa e i compensatori sono del tipo SMD da 1-5 pF. Non ho provato ad usare un filtro elicoidale , ma visto che ne è stato inserito uno dopo il secondo stadio amplificatore ho preferito questa soluzione (non per fare il tirchio ma ogni filtro elicoidale equivale a 9 euro di spesa…..) L'NE32584C è alimentato con una tensione stabilizzata di 5V attraverso un condensatore passante da 1nF.

Come si può vedere nella foto 7, che mostra il box da dietro senza il coperchio inferiore (il fondo)della scatola, il box a sezione quadrata è stato realizzato forando prima un lamierino quadrato di 15mm per lato. Su questo vi è un foro da 6mm al centro sul quale è stato saldato il tubetto di ottone con il condensatore a pistone già innestato e saldato ad una estremità (circuito risonante di ingresso). Due lati del lamierino quadrato sono stati poi saldati sul fondo della scatola e sulla parete sinistra che formano le due pareti inferiore e laterale del box a 28mm di distanza dal lato superiore. Tutto questo, naturalmente dopo aver inserito l’altra estremità del condensatore all’interno del foro corrispondente praticato sulla parete superiore della scatola che dista esattamente 7,5mm dal fondo e dal lato sinistro. In questo modo il tubetto e il condensatore sono centrati all’interno della cavità che verrà chiusa con altri due lamierini: laterale destro con un foro da 2 mm per collegare l’ingresso del circuito amplificatore,superiore che è il coperchio e andrà fissato per ultimo dopo aver collegato l’ingresso e l’uscita al circuito risonante. Lo schema di montaggio è visibile in figura 8. Il circuito stampato è stato montato in una scatola metallica di lamierino stagnato da 37mm x 55mm x 30mm e come detto in precedenza è su laminato in teflon Rogers Duroid RT5870 da 1,52mm con spessore del rame di 0,5 OZ. Il connettore di ingresso è stato montato anche qui all’esterno attraverso un foro praticato a 21mm di altezza dal margine superiore e a 5 mm dal lato saldatura del tubo di ottone. La taratura è abbastanza semplice e può essere fatta prima con un segnale forte col quale più facilmente si possono regolare non tanto il compensatore a pistone ma i tre compensatori in uscita che verranno ritoccati in seguito. Procedere come segue: collegare l’uscita del LNA all’ingresso del transverter già tarato, posizionare il cursore del trimmer vicino all’estremità sinistra e sintonizzare un segnale forte allineando in sequenza i tre compensatori. Successivamente sintonizzare un segnale debole ritoccando di nuovo i compensatori e girando lentamente il trimmer TR1 del preamplificatore per avere il massimo del segnale col minore rumore di fondo. Per aumentare o diminuire il guadagno complessivo si può agire successivamente sul TR1 del transverter che era stato posizionato a metà corsa.


Inizialmente ho usato un modulo RA18H1213G della Mitsubishi, montato su un circuito stampato realizzato dal collega americano W6PQL dal quale è stato acquistato in kit; andava discretamente con una potenza in uscita di circa 15W col solo pilotaggio del modulo del transverter e ROS 1,5:1.
Dopo averlo provato su carico fittizio e fatte alcune prove il modulo è defunto, anzi ha cominciato a dare in uscita solo 1,5W e da lì non si è più schiodato (sicuramente è defunto solo il finale del modulo). Turbato per questo evento infausto, “obtorto collo” mi sono dovuto organizzare diversamente anche perchè ormai giunto al termine era assolutamente necessario concretizzare!
Sul sito di RF Elettronica viene venduto un componente molto interessante che è un amplificatore monolitico siglato MAAMSS0049 della Macom montato su case plastico SOT-89.
Ha un guadagno sufficiente (vedi datasheet) per portare il segnale a nostra disposizione all’uscita del transverter ad un livello di circa 28dBm che ci servono
per pilotare un modulo Mitsubishi M57762 sempre reperibile presso la stessa ditta.
I due stadi, pilota e finale sono stati montati su un circuito stampato FR4 seguendo uno schema suggerito dalla stessa RF Elettronica sul sito e dai datasheet forniti all’acquisto del MMIC.
Il dispositivo MAAMSS0049 viene alimentato con 5V stabilizzati e presenta come componenti esterni in ingresso e in uscita solo dei condensatori ad alto Q mentre viene alimentato tramite una induttanza per alte correnti con la suddetta tensione.
Il contatto di massa che sta sul piedino centrale si estende al di sotto del componente su una piastrina sul lato superiore e tramite questa viene saldato su un piano di massa dal lato componenti. Per la dissipazione del calore è stato fatto un foro posto a fianco alla saldatura della piastrina attraverso il quale una vite autofilettante fissa tutto il circuito stampato sul dissipatore nel quale viene fissato anche il modulo.
Questo è in grado di erogare una potenza di circa 15W con 13,8V di alimentazione e
poco meno di 700 mW di pilotaggio provenienti dallo stadio pilota col MMIC. La tensione di alimentazione viene fornita da un fast switch che utilizza un Fet di potenza non fatto da me ma acquistato dal sito di W6PQL; detto switch è pilotato direttamente dal sequencer. La tensione di bias è di 9V e viene fornita dal 7809 inserito nel circuito di alimentazione. L’uscita RF è stata prelevata direttamente dal rispettivo piedino e collegata ad uno spezzone di cavo UT-141 per andare poi al connettore del relè coassiale d’antenna. Infine le induttanze da 17nH sono state acquistate sempre come suggerito dal laboratorio di RF Elettronica (code BCQ 17n5) e sono costituite da solenoidi avvolti in aria con filo da 0,5mm su diametro di 1,5mm della lunghezza di 6mm.
Lo stadio pilota e finale non hanno bisogno di tarature.


Dopo averne realizzato uno alla maniera classica con un quadruplo amplificatore operazionale e aver scartato la possibilità di farne uno programmabile con microprocessore (purtroppo non ho ancora imparato a farlo), ho optato per questo circuitino che utilizza l’integrato LM3914 che viene usato normalmente per accendere in sequenza una barra di diodi LED che possono sostituire l’indicazione di uno strumento analogico come VU-meter, Voltmetro ecc. L’integrato,che richiede pochi componenti esterni, ha dieci uscite per altrettanti diodi LED che possono essere collegati direttamente sui relativi piedini, tra questi e la tensione di alimentazione. Nel suo interno sono presenti 10 amplificatori operazionali che funzionano come comparatori di tensione disposti in cascata. Essi danno in uscita un livello logico 0 quando la tensione presente sugli ingressi invertenti supera quella di riferimento sugli ingressi non invertenti che si trova sul piedino 7 e 6. Scollegando il piedino 9 dall’alimentazione i led si accendono singolarmente quindi non formano la barra accendendosi in successione.Nel caso specifico, visto che l’obiettivo è quello di far eccitare dei relè, ho utilizzato 3 uscite collegate a dei 4N25 con un transistor NPN BC 547 in configurazione darlington con i fototransistor contenuti all’interno degli optoisolatori che pilotano i tre relè per le commutazioni. Per evitare di far scaldare l’integrato ho preferito utilizzare una tensione di 8V stabilizzata con il solito 7808 e aggiungendo una resistenza da 1K in serie ad ogni LED. La sequenza prevede che il primo relè tolga l’alimentazione allo stadio preamplificatore,il secondo scambi l’antenna dal LNA allo stadio finale quando questo è già spento, il terzo attivi il PTT del Fast Switch mettendo il contatto a massa e dando così tensione solo allo stadio finale. Gli altri stadi del transverter si commutano separatamente e autonomamente. La tensione di pilotaggio del sequencer viene dal modulo del transverter quando questo si commuta in trasmissione e viene prima stabilizzata perché la eventuali variazioni di tensione di alimentazione fanno variare la velocità di commutazione. Man mano che il condensatore elettrolitico da 10uF all’ingresso si carica tramite la resistenza da 10KΩ la tensione sul piedino 5 dell’integrato aumenta fino a portare in conduzione tutte le uscite in successione. La resistenza a massa da 4,7KΩ è stata inserita per aumentare la velocità di scarica del condensatore. Ovviamente, aumentando o diminuendo la capacità del condensatore o il valore della resistenza, la velocità di commutazione diventa rispettivamente minore o maggiore.

Per completare il progetto sono stati utilizzati, come accennato prima, dei moduli dei quali uno serve per l’alimentazione dello stadio finale che funge da switch perl’alimentazione di quest’ultimo e un altro che è un survoltore per ottenere la tensione di alimentazione dei relè coassiali che funzionano a 28Vcc. Questi moduli sono stati acquistati entrambi in Kit dal sito del collega americano W6PQL e hanno dato dei risultati soddisfacenti: il circuito dello switch è stato montato su un dissipatore di circa 20cm quadrati che scalda pochissimo non mostrando quindi segni di sofferenza e pare che possa sopportare una corrente fino a 30A, mentre il survoltore riesce a pilotare tranquillamente i due relè che assorbono a 28V circa 100mA ciascuno. Devo precisare che i relè coassiali sono due perché originariamente intendevo bypassare le VHF su un altro connettore d’uscita a transverter spento, anche se ancora il by-pass non è stato realizzato. Il circuito del boost 12- 28V non è montato su dissipatore e lavora nelle suddette condizioni senza problemi di temperatura. Questo utilizza un LM2585 della National Semiconductor ed è realizzato con componenti a montaggio superficiale mostrando dimensioni molto contenute. Lo switch monta un FET di potenza siglato FQP47P06, il resto dei componenti sono anche qui degli SMD in un supporto un po’ più piccolo del precedente. I due kit si sono stati molto utili e hanno contribuito notevolmente a velocizzare la realizzazione.
Vorrei ringraziare il mio amico Mariano IS0RDY, per avermi incoraggiato anche nelle fasi più difficili ed anche per essere stato sempre disponibile ad effettuare qualsiasi prova durante la realizzazione e la taratura.
73 a tutti de IS0UNO